首页
米兰平台
营销体系
体系认证
米兰(中国)一站式服务平台
样本下载
首页
米兰平台
米兰平台
董事长致辞
企业名来历
发展历程
企业战略
企业文化
企业荣誉
员工风采
生产基地
营销体系
服务承诺
行业推荐
体系认证
测试中心站
证书集
ISO9001
ISO14001
OHSAS18001
米兰(中国)一站式服务平台
联系电话
人才招聘
公告栏
样本下载
控制米兰(中国)一站式服务平台
配电米兰(中国)一站式服务平台
智能仪表
成套装置
英文站
首页
>>
米兰(中国)一站式服务平台
>>
公告栏
>> 环境信息公开资料
米兰(中国)一站式服务平台
联系电话
人才招聘
公告栏
公告栏
联系人:天水二一三销售
电话:86-938-8362888
传真:86-938-8350610
邮箱:http://mail.ts213.com.cn
网址:
https://www.imcaca.com
地址:甘肃省天水市秦州区秦州大道361号
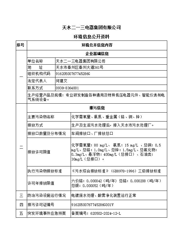
环境信息公开资料
上一篇:关于资产评估报告结果的公示
下一篇:危险废物产生单位信息公开表(2023年)
电话直呼
0938-8362888
15374486213
15374489213
15374488213
微信公众号
发送邮件
企业位置
米兰官方站网页版在线登入
|
KY.COM
|
开云(中国)官方网站
|
米兰平台
|
开云在线开户·(中国)官方网站
|
米兰体育平台app官网_米兰体育(中国)
|
kaiyun(中国)官方网站
|
星空体育·星空官方网站
|
KY平台
|